
병합 정렬에 대해 알아보자
얻어갈 지식
- 병합 정렬
병합 정렬
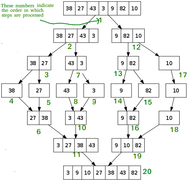
퀵 정렬과 마찬가지로 분할-정복 알고리즘이다.
어레이 크기가 1이 될 때까지 반복적으로 분할하고 크기가 1이 되면 전체 어레이가 병합될 때 까지 병합한다.
스테이블한 정렬 알고리즘이며 버블 정렬, 선택 정렬, 삽입 정렬보다 빠르지만, O(N) 만큼의 추가 메모리 공간이 필요하다.
아래 사진과 영상을 보고 이해해보자.

코드로 작성
def mergeSort(arr):
if len(arr) > 1:
mid = len(arr) // 2
L = arr[:mid]
R = arr[mid:]
mergeSort(L)
mergeSort(R)
i = j = k = 0
while i < len(L) and j < len(R):
if L[i] < R[j]:
arr[k] = L[i]
i += 1
else:
arr[k] = R[j]
j += 1
k += 1
while i < len(L):
arr[k] = L[i]
i += 1
k += 1
while j < len(R):
arr[k] = R[j]
j += 1
k += 1
시간 복잡도와 보조 공간
- 분할 할 때 logN 만큼 필요하고 병합할 때 O(N)의 시간이 소요된다. 최악의 경우 O(N logN)이다.
- 보조 공간은 O(N) 만큼 필요하다.
https://www.geeksforgeeks.org/merge-sort/
Merge Sort - GeeksforGeeks
Like QuickSort , Merge Sort is a Divide and Conquer algorithm. It divides input array in two halves, calls itself for the two halves and then merges the two
www.geeksforgeeks.org